PCB Designer
PCB Design Notebook
Pages
Home
A to Z
Calculators
PC
Welcome
Tuesday, April 20, 2021
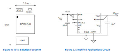
Intel - DC DC CONVERTER 1.8-3.3V 3W with Integrated Magnetics
DC DC Converter Output 1.8 ~ 3.3V - - 1A 2.4V - 5.5V Input
EP53A7HQI Intel | Power Supplies - Board Mount | DigiKey
click on image to view
That's it !
Newer Posts
Older Posts
Home
Subscribe to:
Comments (Atom)